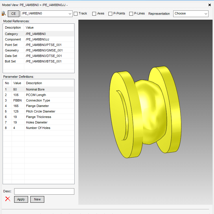
Spherical Rubber Expansion Joint PN10 Flange RF EN1092.2 MANU. STD ISO 7259 – SHIN YI Category For AVEVA E3D Software

DN 50 – DN 300mm

PE_IAM8BN0
PEMOSE Connection Type & COCO Table



NAMING CONVENTION FOR PCOM


DN 50 – DN 300mm

PEMOSE Connection Type & COCO Table



NAMING CONVENTION FOR PCOM

Only logged in customers who have purchased this product may leave a review.
Coming Soon
Coming Soon
Coming Soon
Coming Soon
Coming Soon
Coming Soon
Coming Soon
Coming Soon
Coming Soon
Error: Contact form not found.
Reviews
There are no reviews yet.